致敬无言功勋 坚守伦理初心——中检华通威苏州公司世界实验动物日主题系列活动圆满举办
[2026-04]
合规解码 助听器GBT 9706.266-2025新标发布,三招破解高效上市难题
[2026-01]
攻克脑胶质瘤治疗难关!中检核联产学研合作引领核药研发新突破
[2026-01]
即将实施丨输液、输血、注射器具生物学评价新标倒计时
[2026-01]
合规解码丨新版软性纤维内窥镜注册审查指导原则解读
[2026-01]
诚邀丨昆山医疗器械注册合规与上市策略培训
[2026-01]
合规解码丨等离子手术设备审评要点解析
[2026-01]
产品方案 腔镜吻合器国内注册NMPA
[2025-12]
产品方案丨短波治疗仪国内注册要点
[2025-12]
标准解读|一次性使用卫生用品GB 15979新旧标准差异及应对
[2025-12]
产品方案丨微波消融设备国内注册要点
[2025-12]
央地合作丨中检华通威与江西省赣州市章贡区政府联合成立医疗器械技术服务中心
[2025-12]
IVD设备标准全面实施在即,中检华通威率先通过全项能力认证
[2025-12]
重要合作丨苏州2025版《中国药典(四部)》医疗器械无菌检验员培训成功举办
[2025-12]
重要合作丨鄂尔多斯市医疗器械行业协会第一届第二次会员大会圆满召开
[2025-12]
重要合作丨重庆市医疗器械行业协会2025年度理事会扩大会议暨产业协作交流会圆满召开
[2025-12]
央地合作丨中检华通威赴贵阳市开展系列交流活动
[2025-12]
可重复使用医疗器械再处理——重复使用寿命有效性验证
[2025-12]
产品方案丨眼底相机国内注册要点
[2025-12]
重要合作武汉医疗器械监管论坛成功举办
[2025-12]
诚邀丨武汉医疗器械监管论坛
[2025-12]
央地合作丨中检华通威与通化医药高新区签署产业合作协议
[2025-12]
产品方案丨牙种植体国内注册要点
[2025-11]
重要合作丨聚焦临床前研究,助力企业合规发展
[2025-12]
产品方案丨眼科超声产品国内注册要点
[2025-12]
产品方案丨口腔正畸矫治器械国内注册要点
[2025-12]
中检核联正式揭牌启航,共筑核药产业新篇章
[2025-11]
央地合作 | 中国中检广东公司与苏州城投集团战略签约
[2025-11]
中国中检华南区域总部一行到中检华通威苏州公司调研指导
[2025-11]
重要合作丨 第九届云成天誉会·医疗器械审评认证技术大会成功举办
[2025-11]
服务项目
服务项目
新闻
400-963-0755
CN
EN
首页
Home
检测服务
Testing service
产品检测
纺织服装检测
鞋类皮革箱包
家用电器检测
医疗器械
通讯设备检测
灯具检测
IT/AV 多媒体检测
工业设备检测
机械设备检测
人工智能产品检测
实验室设备检测
锂电池检测
家具检测
其它产品检测
检测项目
EMC电磁兼容
射频测试
Safety安全检测
生物相容性
电池测试
光生物激光测试
纺织/皮革/箱包/鞋
化学测试
环境可靠性测试
能效检验
包装验证
ROHS 2.0
医疗器械
国际认证
中国认证
亚洲认证
中东认证
北美洲认证
南美洲 认证
欧洲认证
澳大利亚认证
非洲认证
其他认证
电商质检
纺织服装测试
生活电器质检
电子电工测试
手机数码/电脑检测
鞋箱包测试
医疗器械法规
质检
电子产品检验
医用防护用品检验
公司实力
our strength
公司实力
合作客户
实验室环境
资质证书
技术实力
新闻中心
News
新闻中心
公司新闻
行业资讯
研讨会培训
展会信息
标准检测
产品方案
关于我们
About US
关于我们
判定规则
华通威简介
招贤纳士
公正性声明
华通威(苏州)
服务条款
报告查询
联系我们
Contact US
联系我们
联系方式
场地预约
证书查询
进度查询
违纪举报
信息公开
Huatongwei
信息公开
企业简介
人事薪酬事项
重要财务信息
企业重大事项
履行社会责任
员工招聘
其他公开信息
招标采购
CN
EN
搜索类型:
服务项目
服务项目
新闻
▪ 首页
▪ 检测服务
▪ 公司实力
▪ 新闻中心
▪ 关于我们
▪ 联系我们
▪ 信息公开
▪ E商城
服务热线 :
400-963-0755(全国热线)
邮 箱 :
sales@szhtw.com.cn
微 信 :
新闻中心
公司新闻
行业资讯
研讨会培训
展会信息
标准检测
产品方案
服务项目
产品检测
检测项目
国际认证
电商质检
联系我们
联系方式
场地预约
证书查询
进度查询
违纪举报
热门文章
/ News
GB/T 22315 金属材料 弹性模量和泊松比试验方法
华通威顺利成为CQC 签约实验室
华通威成功举办IEC/EN/UL 62368-1专题研讨会
产品方案丨眼科超声产品国内注册要点
GB/T 17980.54-2004 农药 田间药效试验准则(二)第54部分;杀虫剂防治仓储害虫
GB/T 18477.3-2019埋地排水用硬聚氯Z烯(PVC-U)结构壁管道系统第3部分:轴向中空壁管材 GB/T 5836.1-2018建筑排水用硬聚氯Z烯(PVC-U)管材
产品方案丨口腔正畸矫治器械国内注册要点
【诚邀】中检华通威与您相约第89届(CMEF)中国国际医疗器械(上海)博览会
行业资讯
分类
√新闻中心
公司新闻
行业资讯
研讨会培训
展会信息
标准检测
产品方案
首页
>
新闻中心
>
行业资讯
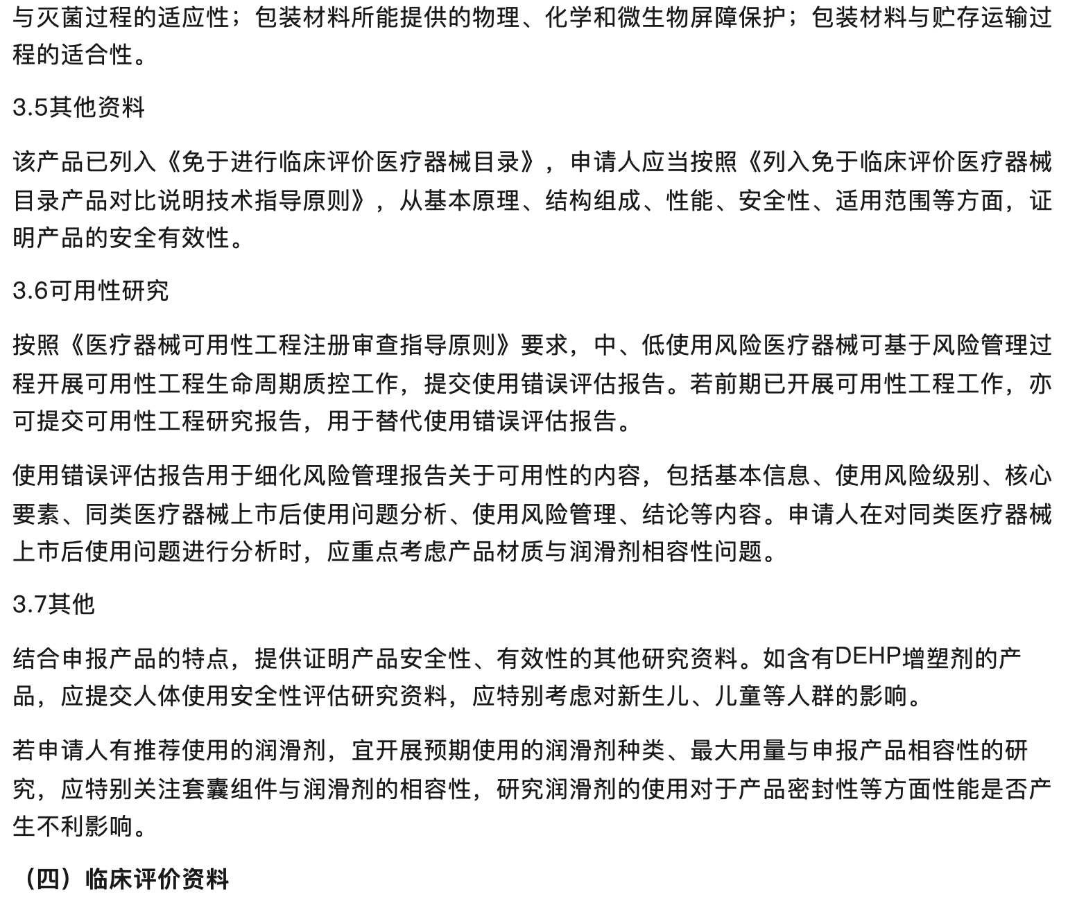
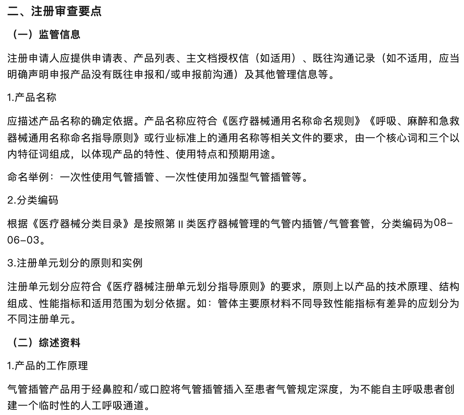
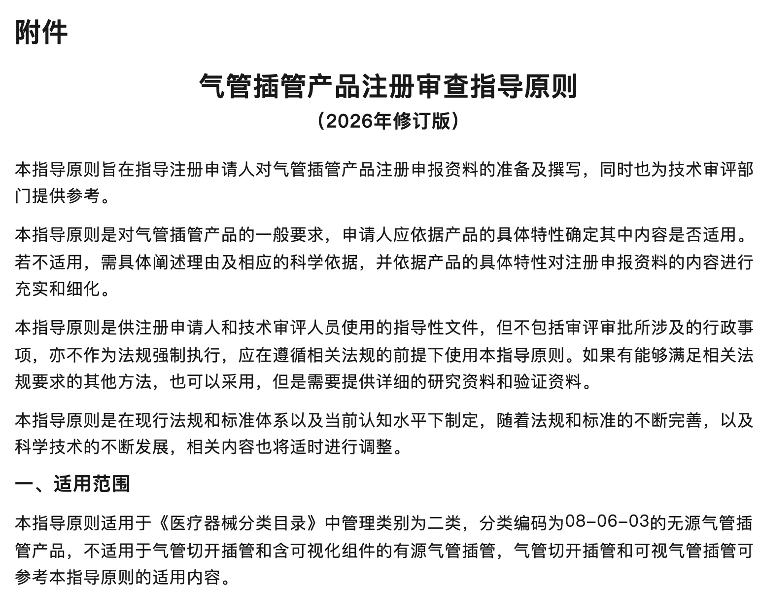
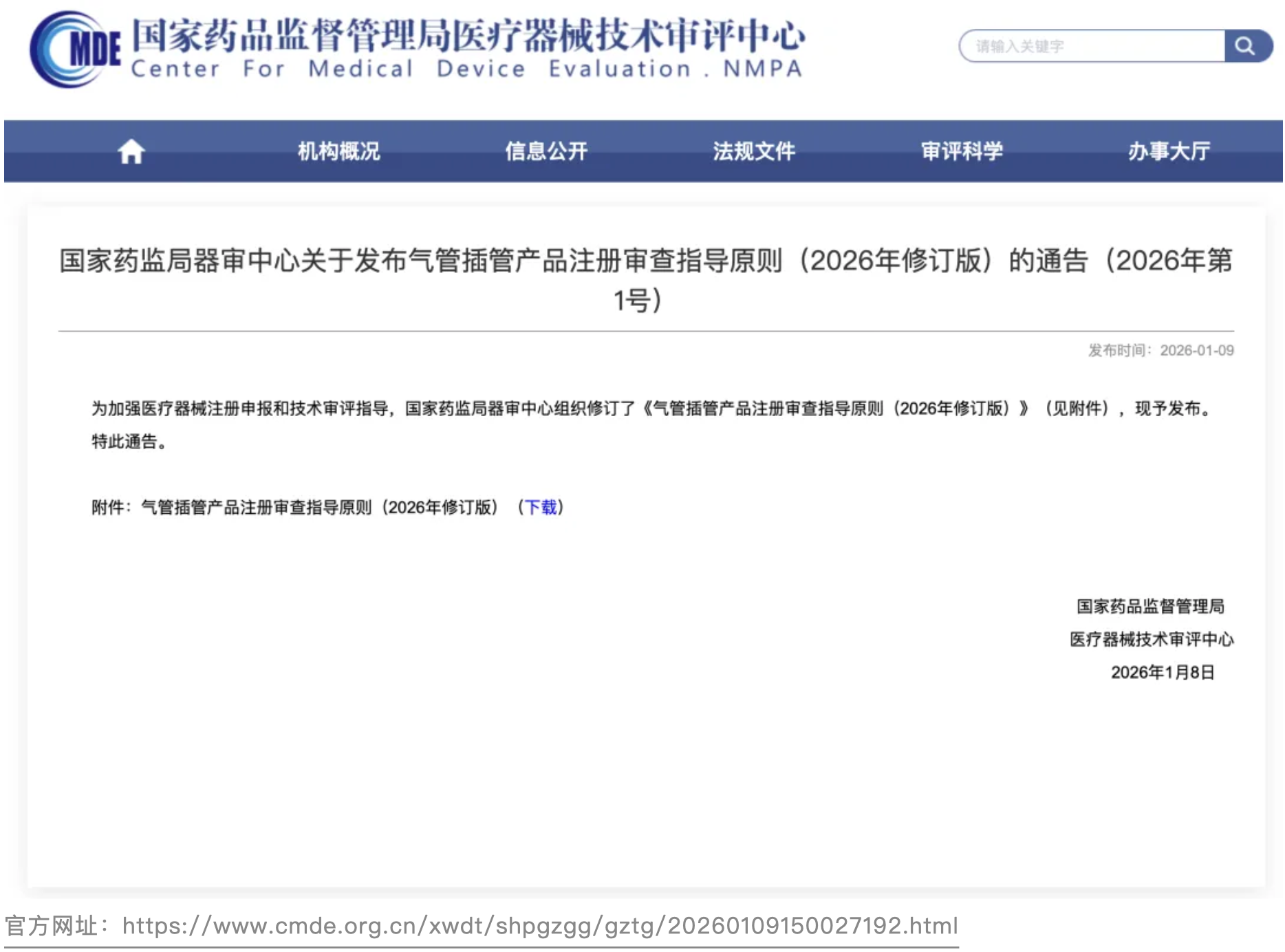
医疗资讯丨国家药监局器审中心关于发布气管插管产品注册审查指导原则(2026年修订版)的通告(2026年第1号)
Time:2026-01-12 14:42:36 浏览数量:4072次
转载注明:https://www.szhtw.com.cn/
上一篇:医疗资讯丨香港公共医疗机构医疗器械采购基本要求
下一篇:合规解码丨等离子手术设备审评要点解析
返回
热门文章
/ News
电缆桥架测试服务
2021-03-05
医疗器械检验检测及临床评价培训班(长沙)圆满举办
2022-09-28
华通威助力香港秋电展
2014-10-14
GB/T 4618.1-2008 塑料 环氧树脂氯含量的测定 第 1 部分:无机氯
2020-11-03
ASTM B557-2015 锻制和铸造铝及镁合金制品拉力试验方法
2019-11-03
灭火毯欧盟防火阻燃测试申请办理
2019-11-19
GB/T 2423.30-201 3环境试验第2部分:试验方法试验XA和导则:在清洗剂中浸渍
2019-10-23
"认证注册"IVDR Class D类产品通用规范指南定稿及通用规范附录发布
2022-07-22
电话沟通
立即下单
在线
下单
证书
查询
进度
查询
联系
方式
服务热线:
400-963-0755
公司邮箱:
sales@szhtw.com.cn